DC Motor Examples - Raspberry Pi Pico

The following short Python programs will demonstrate essential operation of the Raspberry Pi Pico board. These assume one or DC motor actuators are externally attached. Each can be run by copying the program into code.py on the CIRCUITPY drive offered by the board. The text can be pasted directly from this page, or each file can be downloaded from the CircuitPython sample code folder on this site.

Related Pages

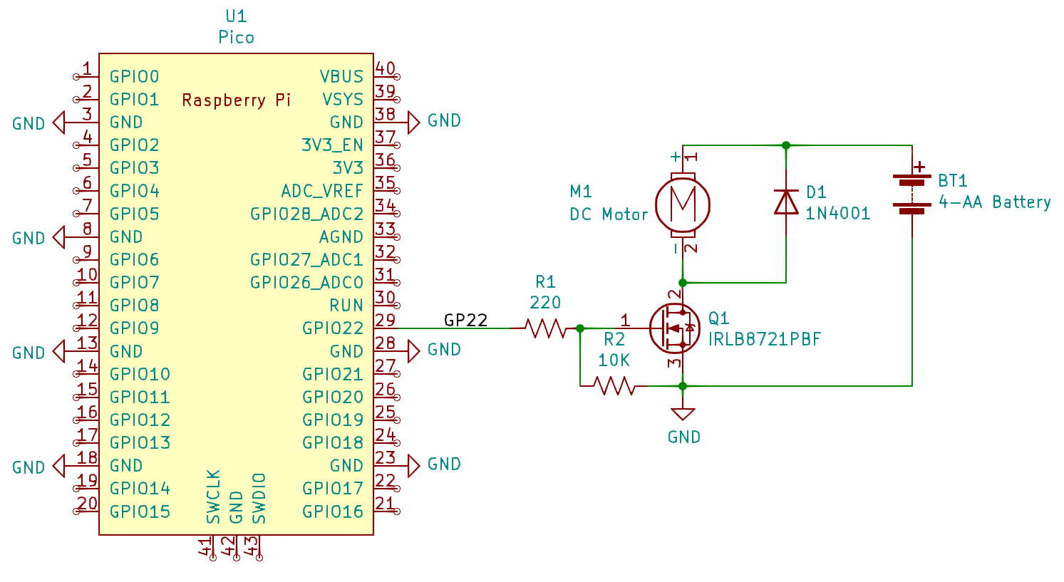
Sample MOSFET Motor Driver Circuit

../_images/Pico-MOSFET-example.png

Sample MOSFET driver circuit. Note that any GPIO pin may be used to control the IRLB8721PBF MOSFET transistor driver. The circuit is shown with a battery for motor power, but a an 5 or 12V adapter is also suitable if appropriate for the chosen motor. Please be careful with the power wiring, motor voltages can destroy the Pico. The IRLB8721PBF is specifically selected because it will operate with the Pico 3.3V output signals.

Sample TB6612 Motor Driver Circuit

The lab currently stocks Pololu TB6612FNG dual motor driver modules.

../_images/Pico-TB6612-driver.jpg

Sample motor driver circuit. The TB6612 is a dual H-bridge driver capable of operating two motors bidirectionally. Note that any six GPIO pins may be used to control the TB6612. Please be careful with the power wiring, motor voltages can destroy the Pico.

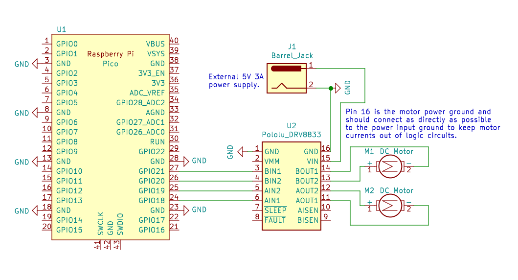
Sample DRV8833 Motor Driver Circuit

The lab previously stocked DRV8833 carrier boards.

../_images/Pico-DRV8833-example.png

Sample driver circuit. Note that any four GPIO pins may be used to control the DRV8833 dual motor driver. Please be careful with the power wiring, motor voltages can destroy the Pico.

Pump Control Example

This self-contained example operates one DC motor in a single direction at variable speed. This is usually all that is needed for operating pumps or fans. For bidirectional control, please see the DRV8833 examples. The example uses GP22 for output, but any of the GPIO outputs can be programmed for pulse-width-modulation (PWM) output.

Direct download: pump_control.py.

 1# pump_control.py
 2
 3# Demonstrate variable-speed single-directional control of a DC motor driven via
 4# a MOSFET transistor driver circuit.  For a reversible motion, please see the
 5# DRV8833 example, but some applications (e.g. pumps and fans) only require a
 6# single direction of rotation at variable speed.
 7
 8# Related documentation:
 9# https://circuitpython.readthedocs.io/en/latest/shared-bindings/pwmio/index.html#module-pwmio
10
11# ----------------------------------------------------------------
12# Import standard Python modules.
13import time, math
14
15# Load the CircuitPython hardware definition module for pin definitions.
16import board
17
18# Load the CircuitPython pulse-width-modulation module for driving hardware.
19import pwmio
20
21# ----------------------------------------------------------------
22# Initialize hardware.
23
24# Create a PWMOut object on GP22.  This will create a pulsing signal with
25# variable duty cycle.  The switching rate of 20kHz is chosen to be
26# supra-audible.
27pwm = pwmio.PWMOut(board.GP22, duty_cycle=0, frequency=20000)
28
29# Utility function to calculate and apply a new duty cycle setting.  Converts a
30# unit-range (0.0 to 1.0) pwm_level to a 16-bit integer representing a fraction
31# needed by the PWM driver.
32def set_motor_speed(pwm_device, pwm_level):
33    pwm_device.duty_cycle = min(max(int(pwm_level * 2**16), 0), 2**16-1)
34    print("Applied duty cycle of %d for pwm_level %f" % (pwm_device.duty_cycle, pwm_level))
35          
36# ----------------------------------------------------------------
37# Enter the main event loop.
38while True:
39
40    # Turn the motor on halfway.
41    set_motor_speed(pwm, 0.5)
42    time.sleep(1.0)
43
44    # Turn the motor off again.
45    set_motor_speed(pwm, 0.0)
46    time.sleep(1.0)
47
48    # Turn the motor on a little faster.
49    set_motor_speed(pwm, 0.75)
50    time.sleep(1.0)
51
52    # Turn the motor off again.
53    set_motor_speed(pwm, 0.0)
54    time.sleep(1.0)
55    
56    # Turn the motor full.
57    set_motor_speed(pwm, 1.0)
58    time.sleep(1.0)
59
60    # Turn the motor off again.
61    set_motor_speed(pwm, 0.0)
62    time.sleep(1.0)

Dual Spin Example

This self-contained example operates two small DC motors.

Direct download: dual_spin.py.

  1# dual_spin.py
  2#
  3# Raspberry Pi Pico - DC motor motion demo
  4#
  5# Demonstrates operating two DC motors driven by a DRV8833.
  6#
  7# This assumes a Pololu DRV8833 dual motor driver has been wired up to the Pico as follows:
  8#   Pico pin 24, GPIO18   -> AIN1
  9#   Pico pin 25, GPIO19   -> AIN2
 10#   Pico pin 26, GPIO20   -> BIN2
 11#   Pico pin 27, GPIO21   -> BIN1
 12#   any Pico GND          -> GND
 13
 14# DRV8833 carrier board: https://www.pololu.com/product/2130
 15
 16################################################################
 17# CircuitPython module documentation:
 18# time    https://circuitpython.readthedocs.io/en/latest/shared-bindings/time/index.html
 19# math    https://circuitpython.readthedocs.io/en/latest/shared-bindings/math/index.html
 20# board   https://circuitpython.readthedocs.io/en/latest/shared-bindings/board/index.html
 21# pwmio   https://circuitpython.readthedocs.io/en/latest/shared-bindings/pwmio/index.html
 22
 23################################################################################
 24# print a banner as reminder of what code is loaded
 25print("Starting dual_spin script.")
 26
 27# load standard Python modules
 28import math, time
 29
 30# load the CircuitPython hardware definition module for pin definitions
 31import board
 32
 33# load the CircuitPython pulse-width-modulation module for driving hardware
 34import pwmio
 35
 36#--------------------------------------------------------------------------------
 37# Class to represent a single dual H-bridge driver.
 38
 39class DRV8833():
 40    def __init__(self, AIN1=board.GP18, AIN2=board.GP19, BIN2=board.GP20, BIN1=board.GP21, pwm_rate=20000):
 41        # Create a pair of PWMOut objects for each motor channel.
 42        self.ain1 = pwmio.PWMOut(AIN1, duty_cycle=0, frequency=pwm_rate)
 43        self.ain2 = pwmio.PWMOut(AIN2, duty_cycle=0, frequency=pwm_rate)
 44
 45        self.bin1 = pwmio.PWMOut(BIN1, duty_cycle=0, frequency=pwm_rate)
 46        self.bin2 = pwmio.PWMOut(BIN2, duty_cycle=0, frequency=pwm_rate)
 47
 48    def write(self, channel, rate):
 49        """Set the speed and direction on a single motor channel.
 50
 51        :param channel:  0 for motor A, 1 for motor B
 52        :param rate: modulation value between -1.0 and 1.0, full reverse to full forward."""
 53
 54        # convert the rate into a 16-bit fixed point integer
 55        pwm = min(max(int(2**16 * abs(rate)), 0), 65535)
 56
 57        if channel == 0:
 58            if rate < 0:
 59                self.ain1.duty_cycle = pwm
 60                self.ain2.duty_cycle = 0
 61            else:
 62                self.ain1.duty_cycle = 0
 63                self.ain2.duty_cycle = pwm
 64        else:
 65            if rate < 0:
 66                self.bin1.duty_cycle = pwm
 67                self.bin2.duty_cycle = 0
 68            else:
 69                self.bin1.duty_cycle = 0
 70                self.bin2.duty_cycle = pwm
 71
 72
 73#--------------------------------------------------------------------------------
 74# Create an object to represent a dual motor driver.
 75print("Creating driver object.")
 76driver = DRV8833()
 77
 78#--------------------------------------------------------------------------------
 79# Begin the main processing loop.  This is structured as a looping script, since
 80# each movement primitive 'blocks', i.e. doesn't return until the action is
 81# finished.
 82
 83print("Starting main script.")
 84while True:
 85    # initial pause
 86    time.sleep(2.0)
 87
 88    print("Testing motor A.")
 89    driver.write(0, 1.0)
 90    time.sleep(2.0)
 91
 92    driver.write(0, 0.0)
 93    time.sleep(2.0)
 94
 95    driver.write(0, -1.0)
 96    time.sleep(2.0)
 97    
 98    driver.write(0, 0.0)
 99    time.sleep(2.0)
100
101    print("Testing motor B.")    
102    driver.write(1, 1.0)
103    time.sleep(2.0)
104
105    driver.write(1, 0.0)
106    time.sleep(2.0)
107
108    driver.write(1, -1.0)
109    time.sleep(2.0)
110    
111    driver.write(1, 0.0)
112    time.sleep(2.0)
113
114    print("Ramp test.")
115
116    for i in range(10):
117        driver.write(0, i*0.1)
118        driver.write(1, i*0.1)
119        time.sleep(0.5)
120
121    driver.write(0, 0.0)
122    driver.write(1, 0.0)
123    time.sleep(2.0)
124        
125    for i in range(10):
126        driver.write(0, -i*0.1)
127        driver.write(1, -i*0.1)
128        time.sleep(0.5)
129        
130    driver.write(0, 0.0)
131    driver.write(1, 0.0)
132    time.sleep(2.0)

tb6612 module

This module provides a class for controlling a TB6612 dual H-bridge DC motor driver. This device can drive two low-power DC motor bidirectionally with variable speed. Note that this file will normally be copied to the top-level folder of the CIRCUITPY filesystem so it can be imported by other scripts.

class tb6612.TB6612

This class represents a single dual H-bridge driver. It configures two pins for PWM output and four pins as digital output and can be used to control two DC motors bidirectionally at variable speed.

N.B. this does not implement any other timing process, it simply sets motor PWM levels but does not apply feedback, duration, or trajectory.

Direct download: tb6612.py.

A script demonstrating use of this class: tb6612_demo.py.

  1# tb6612.py
  2#
  3# Raspberry Pi Pico - TB6612 dual H-bridge motor driver support
  4#
  5# This module provides a class for controlling a TB6612 dual H-bridge DC motor driver.
  6# This device can drive two low-power DC motors bidirectionally with variable speed.
  7#
  8# A typical usage requires six digital outputs.  The defaults assumes a Pololu
  9# TB6612 dual motor driver has been wired up to the Pico as follows:
 10
 11#   Pico pin 11, GPIO8    -> PWMA
 12#   Pico pin 12, GPIO9    -> AIN2
 13#   Pico pin 14, GPIO10   -> AIN1
 14#
 15#   Pico pin 15, GPIO11   -> BIN1
 16#   Pico pin 16, GPIO12   -> BIN2
 17#   Pico pin 17, GPIO13   -> PWMB
 18#
 19#   any Pico GND          -> GND
 20
 21# TB6612 carrier board: https://www.pololu.com/product/713
 22
 23################################################################
 24# CircuitPython module documentation:
 25# time      https://docs.circuitpython.org/en/latest/shared-bindings/time/index.html
 26# math      https://docs.circuitpython.org/en/latest/shared-bindings/math/index.html
 27# board     https://docs.circuitpython.org/en/latest/shared-bindings/board/index.html
 28# pwmio     https://docs.circuitpython.org/en/latest/shared-bindings/pwmio/index.html
 29# digitalio https://docs.circuitpython.org/en/latest/shared-bindings/digitalio/index.html
 30#
 31# Driver lifecycle documentation:
 32# https://docs.circuitpython.org/en/latest/docs/design_guide.html#lifetime-and-contextmanagers
 33#
 34################################################################################
 35# load standard Python modules
 36import math, time
 37
 38# load the CircuitPython hardware definition module for pin definitions
 39import board
 40
 41# load the CircuitPython pulse-width-modulation module for driving hardware
 42import pwmio
 43
 44#  load the CircuitPython basic digital pin support for driving hardware
 45import digitalio
 46
 47#--------------------------------------------------------------------------------
 48class TB6612:
 49    def __init__(self,
 50                 PWMA=board.GP8,  AIN1=board.GP10, AIN2=board.GP9,   # control pins for motor A
 51                 PWMB=board.GP13, BIN1=board.GP11, BIN2=board.GP12,  # control pins for motor B
 52                 pwm_rate=20000):
 53        """This class represents a single dual H-bridge driver.  It configures
 54        two pins for PWM output and four pins for digital output and can be used
 55        to control two DC motors bidirectionally at variable speed.
 56
 57        N.B. this does not implement any other timing process, it simply sets
 58        motor PWM levels but does not apply feedback, duration, or trajectory.
 59
 60        """
 61        # The PWM pins are used to control driver output power.
 62        self.pwma = pwmio.PWMOut(PWMA, duty_cycle=0, frequency=pwm_rate)
 63        self.pwmb = pwmio.PWMOut(PWMB, duty_cycle=0, frequency=pwm_rate)
 64
 65        # The IN pins are used to set direction.
 66        self.ain1 = digitalio.DigitalInOut(AIN1)
 67        self.ain2 = digitalio.DigitalInOut(AIN2)
 68        self.bin1 = digitalio.DigitalInOut(BIN1)
 69        self.bin2 = digitalio.DigitalInOut(BIN2)
 70
 71        self.ain1.direction = digitalio.Direction.OUTPUT
 72        self.ain2.direction = digitalio.Direction.OUTPUT
 73        self.bin1.direction = digitalio.Direction.OUTPUT
 74        self.bin2.direction = digitalio.Direction.OUTPUT
 75
 76        self.ain1.value = False
 77        self.ain2.value = False
 78        self.bin1.value = False
 79        self.bin2.value = False
 80
 81        return
 82
 83    def write(self, channel, rate):
 84        """Set the speed and direction on a single motor channel.
 85
 86        :param int channel:  0 for motor A, 1 for motor B
 87        :param float rate: modulation value between -1.0 and 1.0, full reverse to full forward."""
 88
 89        # convert the rate into a 16-bit fixed point integer
 90        pwm = min(max(int(2**16 * abs(rate)), 0), 65535)
 91
 92        # the direction control pins are always driven with opposite polarity
 93        if channel == 0 or channel == 'A' or channel == 'a':
 94            self.pwma.duty_cycle = pwm
 95            if rate < 0:
 96                self.ain1.value = False
 97                self.ain2.value = True
 98            else:
 99                self.ain1.value = True
100                self.ain2.value = False
101        else:
102            self.pwmb.duty_cycle = pwm
103            if rate < 0:
104                self.bin1.value = False
105                self.bin2.value = True
106            else:
107                self.bin1.value = True
108                self.bin2.value = False
109
110    def deinit(self):
111        """Manage resource release as part of object lifecycle."""
112        self.pwma.deinit()
113        self.ain1.deinit()
114        self.ain2.deinit()
115
116        self.pwmb.deinit()
117        self.bin1.deinit()
118        self.bin2.deinit()
119
120        self.pwma = None
121        self.ain1 = None
122        self.ain2 = None
123
124        self.pwmb = None
125        self.bin1 = None
126        self.bin2 = None
127
128    def __enter__(self):
129        return self
130
131    def __exit__(self):
132        # Automatically deinitializes the hardware when exiting a context.
133        self.deinit()

drv8833 module

This module provides a class for controlling a DRV8833 dual H-bridge DC motor driver. This device can drive two low-power DC motor bidirectionally with variable speed. Note that this file will normally be copied to the top-level folder of the CIRCUITPY filesystem so it can be imported by other scripts.

class drv8833.DRV8833

This class represents a single dual H-bridge driver. It configures four pins for PWM output and can be used to control two DC motors bidirectionally at variable speed.

N.B. this does not implement any other timing process, it simply sets motor PWM levels but does not apply feedback, duration, or trajectory.

Direct download: drv8833.py.

 1# drv8833.py
 2#
 3# Raspberry Pi Pico - dual H-bridge motor driver support
 4#
 5# This module provides a class for controlling a DRV8833 dual H-bridge DC motor driver.
 6# This device can drive two low-power DC motor bidirectionally with variable speed.
 7#
 8# A typical usage requires four digital outputs.  The defaults assumes a Pololu
 9# DRV8833 dual motor driver has been wired up to the Pico as follows:
10#   Pico pin 24, GPIO18   -> AIN1
11#   Pico pin 25, GPIO19   -> AIN2
12#   Pico pin 26, GPIO20   -> BIN2
13#   Pico pin 27, GPIO21   -> BIN1
14#   any Pico GND          -> GND
15
16# DRV8833 carrier board: https://www.pololu.com/product/2130
17
18################################################################
19# CircuitPython module documentation:
20# time    https://circuitpython.readthedocs.io/en/latest/shared-bindings/time/index.html
21# math    https://circuitpython.readthedocs.io/en/latest/shared-bindings/math/index.html
22# board   https://circuitpython.readthedocs.io/en/latest/shared-bindings/board/index.html
23# pwmio   https://circuitpython.readthedocs.io/en/latest/shared-bindings/pwmio/index.html
24#
25# Driver lifecycle documentation:
26# https://circuitpython.readthedocs.io/en/latest/docs/design_guide.html#lifetime-and-contextmanagers
27#
28################################################################################
29# load standard Python modules
30import math, time
31
32# load the CircuitPython hardware definition module for pin definitions
33import board
34
35# load the CircuitPython pulse-width-modulation module for driving hardware
36import pwmio
37
38#--------------------------------------------------------------------------------
39class DRV8833:
40    def __init__(self,
41                 AIN1=board.GP18, AIN2=board.GP19,  # control pins for motor A
42                 BIN2=board.GP20, BIN1=board.GP21,  # control pins for motor B
43                 pwm_rate=20000):
44        """This class represents a single dual H-bridge driver.  It configures four pins
45        for PWM output and can be used to control two DC motors bidirectionally
46        at variable speed. 
47
48        N.B. this does not implement any other timing process, it simply sets
49        motor PWM levels but does not apply feedback, duration, or trajectory.
50        """
51        self.ain1 = pwmio.PWMOut(AIN1, duty_cycle=0, frequency=pwm_rate)
52        self.ain2 = pwmio.PWMOut(AIN2, duty_cycle=0, frequency=pwm_rate)
53
54        self.bin1 = pwmio.PWMOut(BIN1, duty_cycle=0, frequency=pwm_rate)
55        self.bin2 = pwmio.PWMOut(BIN2, duty_cycle=0, frequency=pwm_rate)
56
57    def write(self, channel, rate):
58        """Set the speed and direction on a single motor channel.
59
60        :param int channel:  0 for motor A, 1 for motor B
61        :param float rate: modulation value between -1.0 and 1.0, full reverse to full forward."""
62
63        # convert the rate into a 16-bit fixed point integer
64        pwm = min(max(int(2**16 * abs(rate)), 0), 65535)
65
66        if channel == 0 or channel == 'A' or channel == 'a':
67            if rate < 0:
68                self.ain1.duty_cycle = pwm
69                self.ain2.duty_cycle = 0
70            else:
71                self.ain1.duty_cycle = 0
72                self.ain2.duty_cycle = pwm
73        else:
74            if rate < 0:
75                self.bin1.duty_cycle = pwm
76                self.bin2.duty_cycle = 0
77            else:
78                self.bin1.duty_cycle = 0
79                self.bin2.duty_cycle = pwm
80
81    def deinit(self):
82        """Manage resource release as part of object lifecycle."""
83        self.ain1.deinit()
84        self.ain2.deinit()
85        self.bin1.deinit()
86        self.bin2.deinit()
87        self.ain1 = None
88        self.ain2 = None
89        self.bin1 = None
90        self.bin2 = None
91        
92    def __enter__(self):
93        return self
94
95    def __exit__(self):
96        # Automatically deinitializes the hardware when exiting a context. 
97        self.deinit()
98