Ultrasonic Ranger Examples - Raspberry Pi Pico

The following short Python programs will demonstrate essential operation of the Raspberry Pi Pico board. These assume one or more binary input or output circuits are externally attached. Each can be run by copying the program into code.py on the CIRCUITPY drive offered by the board. The text can be pasted directly from this page, or each file can be downloaded from the CircuitPython sample code folder on this site.

Related Pages

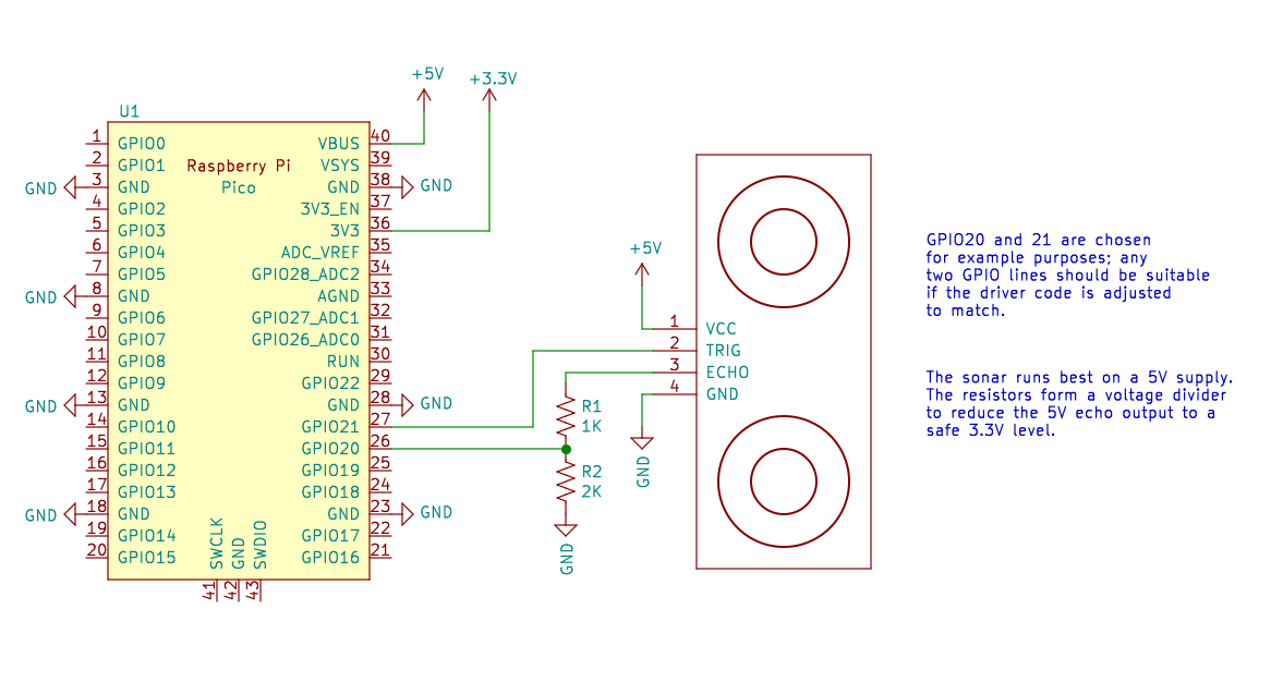
Sample Ultrasonic Ranger Circuit

../_images/Pico-sonar-example.png

Sample sonar driver circuit using an HC-04 module. Any two GPIO pins may be used to control the driver. Please note the voltage divider to reduce the ECHO pin voltages to 3.3V logic levels.

Sonar Demo

Direct download: sonar_demo.py.

  1# sonar_demo.py
  2#
  3# Raspberry Pi Pico - HC-04 sonar module demo
  4
  5# This module provides a class for measuring distance using an HC-04 ultrasonic
  6# ranger.
  7
  8# The device requires one digital trigger output and one digital echo input.
  9# It is a 5V device, so echo needs to be level-shifted to 3.3V logic levels.  One option
 10# is a pair of resistors as a voltage divider.
 11
 12# This implementation uses bit-banged digital I/O to measure the echo pulse
 13# width.  But the timing precision is limited by CircuitPython execution and
 14# clock resolution, so the result is only good for rough proximity detection.
 15
 16# Likely a better long-term solution will be to use the RP2040 programmable IO
 17# peripheral (PIO) to precisely measure the echo duration.
 18
 19################################################################
 20# CircuitPython module documentation:
 21# time       https://circuitpython.readthedocs.io/en/latest/shared-bindings/time/index.html
 22# board      https://circuitpython.readthedocs.io/en/latest/shared-bindings/board/index.html
 23# digitalio  https://circuitpython.readthedocs.io/en/latest/shared-bindings/digitalio/index.html
 24#
 25# Driver lifecycle documentation:
 26# https://circuitpython.readthedocs.io/en/latest/docs/design_guide.html#lifetime-and-contextmanagers
 27#
 28################################################################################
 29# load standard Python modules
 30import time
 31
 32# load the CircuitPython hardware definition module for pin definitions
 33import board
 34
 35# load the CircuitPython GPIO support
 36import digitalio
 37
 38#--------------------------------------------------------------------------------
 39class Sonar:
 40    def __init__(self, ECHO=board.GP20, TRIG=board.GP21):
 41        """This class represents an HC-04 ultraonic ranger module.  It uses one output
 42        pin for trigger and one input pin for echo pulse measurement.  N.B. the
 43        device is 5V so the ECHO pin will need level-shifting to 3.3V logic
 44        levels."""
 45
 46        self._trig = digitalio.DigitalInOut(TRIG)
 47        self._trig.direction = digitalio.Direction.OUTPUT
 48        self._trig.value = False
 49
 50        self._echo = digitalio.DigitalInOut(ECHO)
 51        self._echo.direction = digitalio.Direction.INPUT
 52
 53    def ping_sync(self):
 54        """Measure the round-trip echo time, returning either a value in seconds or None
 55        if the measurement times out.  N.B. this function will not return until
 56        the cycle is done, so it is not compatible with asynchronous event
 57        loops.
 58        """
 59
 60        # trigger the ultrasonic pulse 
 61        self._trig.value = True
 62        time.sleep(1e-5)
 63        self._trig.value = False
 64
 65        start = time.monotonic_ns()
 66        timeout = start + int(0.1 * 1e9)
 67
 68        # wait for echo to go high
 69        while self._echo.value is False:
 70            now = time.monotonic_ns()
 71            if now > timeout:
 72                # print("Error: ECHO never went high.")
 73                return None
 74            
 75        # wait for echo to go low
 76        while True:
 77            now = time.monotonic_ns()
 78            
 79            if self._echo.value is False:
 80                return 1e-9 * (now - start)
 81            
 82            if now >= timeout:
 83                return None
 84
 85    def deinit(self):
 86        """Manage resource release as part of object lifecycle."""
 87        self._trig.deinit()
 88        self._echo.deinit()
 89        self._trig  = None
 90        self._echo = None
 91
 92    def __enter__(self):
 93        return self
 94
 95    def __exit__(self):
 96        # Automatically deinitializes the hardware when exiting a context.
 97        self.deinit()
 98
 99#--------------------------------------------------------------------------------
100# Ultrasonic ranger demonstration.
101
102sonar = Sonar()
103print("Starting sonar test.")
104
105while True:
106    range = sonar.ping_sync()
107    print(f"Range: {range} seconds round-trip time.")
108    time.sleep(0.1)

Sonar PulseIO Demo

An alternate implementation using the pulseio library. So far, this actually appears to perform worse than bit-banging on the Pico.

Direct download: sonar_pulseio_demo.py.

  1# sonar_demo.py
  2#
  3# Raspberry Pi Pico - HC-04 sonar module demo
  4
  5# This module provides a class for measuring distance using an HC-04 ultrasonic
  6# ranger.
  7
  8# The device requires one digital trigger output and one digital echo input.
  9# It is a 5V device, so echo needs to be level-shifted to 3.3V logic levels.  One option
 10# is a pair of resistors as a voltage divider.
 11
 12# This implementation uses the pulseio module to measure the echo pulse width.
 13# But the precision appears to be low, so the result is only suitable for binary
 14# proximity detection.
 15
 16# Likely a better long-term solution will be to use the RP2040 programmable IO
 17# peripheral (PIO) to precisely measure the echo duration.
 18
 19################################################################
 20# CircuitPython module documentation:
 21# time       https://circuitpython.readthedocs.io/en/latest/shared-bindings/time/index.html
 22# board      https://circuitpython.readthedocs.io/en/latest/shared-bindings/board/index.html
 23# digitalio  https://circuitpython.readthedocs.io/en/latest/shared-bindings/digitalio/index.html
 24# pulseio    https://circuitpython.readthedocs.io/en/latest/shared-bindings/pulseio/index.html
 25#
 26# Driver lifecycle documentation:
 27# https://circuitpython.readthedocs.io/en/latest/docs/design_guide.html#lifetime-and-contextmanagers
 28#
 29################################################################################
 30# load standard Python modules
 31import time
 32
 33# load the CircuitPython hardware definition module for pin definitions
 34import board
 35
 36# load the CircuitPython GPIO support
 37import digitalio
 38
 39# load the CircuitPython pulse measurement support
 40import pulseio
 41
 42#--------------------------------------------------------------------------------
 43class Sonar:
 44    def __init__(self, ECHO=board.GP20, TRIG=board.GP21):
 45        """This class represents an HC-04 ultraonic ranger module.  It uses one output
 46        pin for trigger and one input pin for echo pulse measurement.  N.B. the
 47        device is 5V so the ECHO pin will need level-shifting to 3.3V logic
 48        levels."""
 49
 50        self._trig = digitalio.DigitalInOut(TRIG)
 51        self._trig.direction = digitalio.Direction.OUTPUT
 52        self._trig.value = False
 53
 54        self._echo = pulseio.PulseIn(ECHO)
 55        self._echo.pause()
 56
 57    def ping_sync(self):
 58        """Measure the round-trip echo time, returning either a value in seconds or None
 59        if the measurement times out.  N.B. this function will not return until
 60        the cycle is done, so it is not compatible with asynchronous event
 61        loops.
 62        """
 63
 64        self._echo.clear()
 65        
 66        # trigger the ultrasonic pulse 
 67        self._trig.value = True
 68        time.sleep(1e-5)
 69        self._trig.value = False
 70
 71        self._echo.resume()
 72        start = time.monotonic_ns()
 73        timeout = start + int(0.5 * 1e9)
 74
 75        # wait for the measurement to complete or time out
 76        while len(self._echo) < 1:
 77            now = time.monotonic_ns()
 78            if now > timeout:
 79                self._echo.pause()
 80                return None
 81
 82        self._echo.pause()
 83        return self._echo[0] * 1e-6
 84
 85    def deinit(self):
 86        """Manage resource release as part of object lifecycle."""
 87        self._trig.deinit()
 88        self._echo.deinit()
 89        self._trig  = None
 90        self._echo = None
 91
 92    def __enter__(self):
 93        return self
 94
 95    def __exit__(self):
 96        # Automatically deinitializes the hardware when exiting a context.
 97        self.deinit()
 98
 99#--------------------------------------------------------------------------------
100# Ultrasonic ranger demonstration.
101
102sonar = Sonar()
103print("Starting sonar test.")
104
105while True:
106    range = sonar.ping_sync()
107    print(f"Range: {range} seconds round-trip time.")
108    time.sleep(0.1)