Day 24: (Mon Nov 25, Week 14) Dress Rehearsal

Notes from Day 23

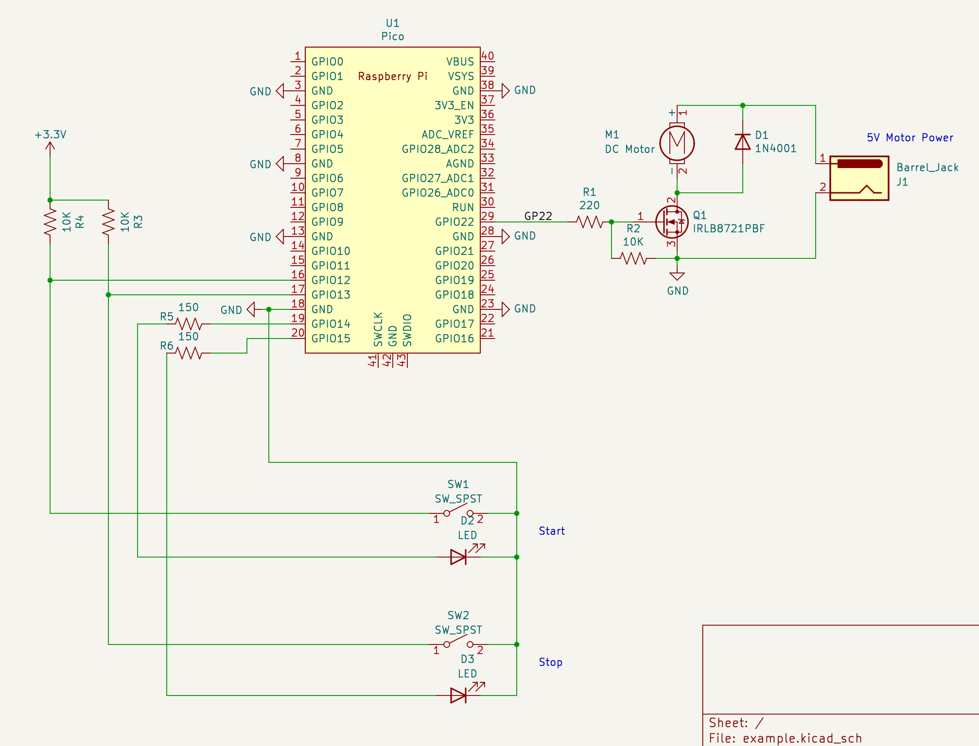
The combined sample code for the puppet machine can be found at puppet-show.py. It should be renamed code.py when copied to the Pico.

A reference circuit diagram appears below. The sample circuit is based on the following examples: DC Motor Examples - Raspberry Pi Pico, Exercise: Digital I/O with the Pico.

Assignments

New assignment: due Wed Dec 4: final presentation. Details TBA.

New assignment: due Fri Dec 6: Final Project Report.

Please remember to collect ongoing documentation. Please use Project Phase 2 Folder.

Administrative

Please note: the library will be closing Wednesday at 2PM and not reopening until noon on Sunday Dec 1. Details: Hunt Library Hours.

Short term schedule:

Date

Due

Mon Nov 18

new proof of concept or design revision

Mon Nov 25

dress rehearsal (before Thanksgiving)

Mon Dec 4

revised prototype to test at School

Agenda

  1. Project check-in

  2. Dress rehearsal

  3. Final revisions

Script

(Courtesy of https://en.wikipedia.org/wiki/Five_Little_Monkeys)

Five little monkeys jumping on the bed,
One fell off and bumped his head,
Mama called the doctor and the doctor said,
“No more monkeys jumping on the bed!”

Four little monkeys jumping on the bed,
One fell off and bumped his head,
Mama called the doctor and the doctor said,
“No more monkeys jumping on the bed!”

Three little monkeys jumping on the bed,
One fell off and bumped her head,
Mama called the doctor and the doctor said,
“No more monkeys jumping on the bed!”

Two little monkeys jumping on the bed,
One fell off and bumped his head,
Mama called the doctor and the doctor said,
“No more monkeys jumping on the bed!”

One little monkey jumping on the bed,
He fell off and bumped his head,
Mama called the doctor and the doctor said,
“No more monkeys jumping on the bed!”

Option: we could consider adding a ‘reset’ verse:

No little monkeys jumping on the bed,
None fell off and bumped their head,
Mama called the doctor and the doctor said,
“Put those monkeys back to bed!”

Sample Circuit

../_images/puppet-sample-circuit.png